Instance Verification Kit (IVK)
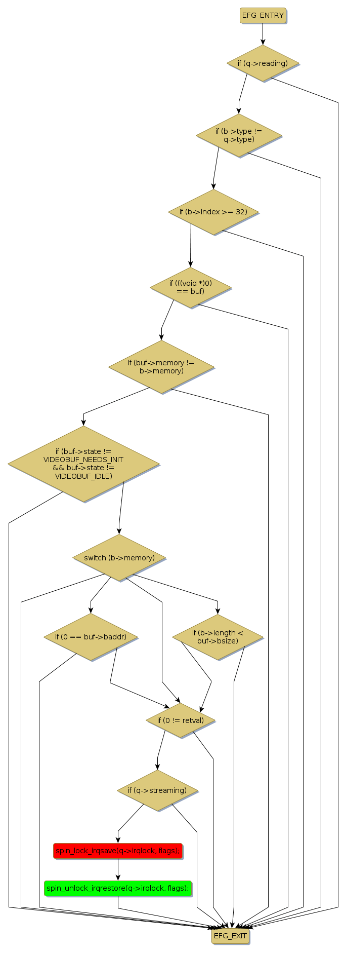
spin lock @ [14395+37+/linux-3.19-rc1/drivers/media/v4l2-core/videobuf-core.c]
Instance Signature: s_lock
|
The Matching Pair Graph:
|
|
Function Name
|
Control Flow Graph (CFG)
|
Events Flow Graph (EFG)
|
Source Correspondence
|
|
videobuf_qbuf
|
|
|
[12301+13+/linux-3.19-rc1/drivers/media/v4l2-core/videobuf-core.c]
|